Purpose
Use the CREATE
USER
statement to create and configure a database user, which is an account through which you can log in to the database, and to establish the means by which Oracle Database permits access by the user.
You can issue this statement in an Oracle Automatic Storage Management (Oracle ASM) cluster to add a user and password combination to the password file that is local to the Oracle ASM instance of the current node. Each node's Oracle ASM instance can use this statement to update its own password file. The password file itself must have been created by the ORAPWD
utility.
You can enable a user to connect to the database through a proxy application or application server. For syntax and discussion, refer to ALTER USER.
Prerequisites
You must have the CREATE
USER
system privilege. When you create a user with the CREATE
USER
statement, the user's privilege domain is empty. To log on to Oracle Database, a user must have the CREATE
SESSION
system privilege. Therefore, after creating a user, you should grant the user at least the CREATE
SESSION
system privilege. Refer to GRANT for more information.
Only a user authenticated AS
SYSASM
can issue this command to modify the Oracle ASM instance password file.
To specify the CONTAINER
clause, you must be connected to a multitenant container database (CDB). To specify CONTAINER
=
ALL
, the current container must be the root. To specify CONTAINER
=
CURRENT
, the current container must be a pluggable database (PDB).
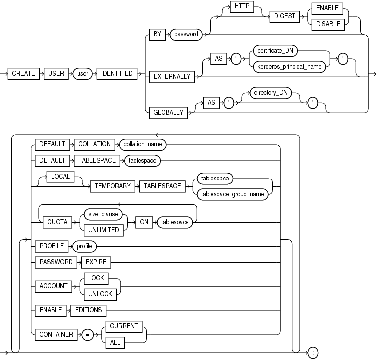
Syntax
Semantics
user
Specify the name of the user to be created. This name can contain only characters from your database character set and must follow the rules described in the section "Database Object Naming Rules". Oracle recommends that the user name contain at least one single-byte character regardless of whether the database character set also contains multibyte characters.
In a non-CDB, a user name cannot begin with C##
or c##
.
In a CDB, the requirements for a user name are as follows:
The name of a common user must begin with characters that are a case-insensitive match to the prefix specified by the COMMON_USER_PREFIX
initialization parameter. By default, the prefix is C##
.
The name of a local user must not begin with characters that are a case-insensitive match to the prefix specified by the COMMON_USER_PREFIX
initialization parameter. Regardless of the value of COMMON_USER_PREFIX
, the name of a local user can never begin with C##
or c##
.
Note:
If the value of COMMON_USER_PREFIX
is an empty string, then there are no requirements for common or local user names with one exception: the name of a local user can never begin with C##
or c##
. Oracle recommends against using an empty string value because it might result in conflicts between the names of local and common users when a PDB is plugged into a different CDB, or when opening a PDB that was closed when a common user was created.
Note:
Oracle recommends that user names and passwords be encoded in ASCII or EBCDIC characters only, depending on your platform.
See Also:
IDENTIFIED Clause
The IDENTIFIED
clause lets you indicate how Oracle Database authenticates the user.
BY password
The BY
password
clause lets you creates a local user and indicates that the user must specify password
to log on to the database. Passwords are case sensitive. Any subsequent CONNECT
string used to connect this user to the database must specify the password using the same case (upper, lower, or mixed) that is used in this CREATE
USER
statement or a subsequent ALTER
USER
statement. Passwords can contain any single-byte, multibyte, or special characters, or any combination of these, from your database character set, with the exception of the double quotation mark (") and the return character. If a password starts with a non-alphabetic character, or contains a character other than an alphanumeric character, the underscore (_), dollar sign ($), or pound sign (#), then it must be enclosed in double quotation marks. Otherwise, enclosing a password in double quotation marks is optional.
See Also:
Oracle Database Security Guide for more information about case-sensitive passwords, password complexity, and other password guidelines
Passwords must follow the rules described in the section "Database Object Naming Rules", unless you are using one of the three Oracle Database password complexity verification routines. These routines requires a more complex combination of characters than the normal naming rules permit. You implement these routines with the UTLPWDMG.SQL
script, which is further described in Oracle Database Security Guide.
Note:
Oracle recommends that user names and passwords be encoded in ASCII or EBCDIC characters only, depending on your platform.
See Also:
Oracle Database Security Guide to for a detailed discussion of password management and protection
[HTTP] DIGEST Clause
This clause lets you ENABLE
or DISABLE
HTTP Digest Access Authentication for the user. The default is DISABLE
.
The HTTP
keyword is optional and is provided for semantic clarity.
Restriction on the [HTTP] DIGEST Clause
You cannot specify this clause for external or global users.
EXTERNALLY Clause
Specify EXTERNALLY
to create an external user. Such a user must be authenticated by an external service, such as an operating system or a third-party service. In this case, Oracle Database relies on authentication by the operating system or third-party service to ensure that a specific external user has access to a specific database user.
AS 'certificate_DN'
This clause is required for and used for SSL-authenticated external users only. The certificate_DN
is the distinguished name in the user's PKI certificate in the user's wallet. The maximum length of certificate_DN
is 1024 characters.
AS 'kerberos_principal_name'
This clause is required for and used for Kerberos-authenticated external users only. The maximum length of kerberos_principal_name
is 1024 characters.
Note:
Oracle strongly recommends that you do not use IDENTIFIED
EXTERNALLY
with operating systems that have inherently weak login security.
Restriction on Creating External Users
Oracle ASM does not support the creation of external users.
See Also:
Oracle Database Enterprise User Security Administrator's Guide for more information on externally identified users
GLOBALLY Clause
The GLOBALLY
clause lets you create a global user. Such a user must be authorized by the enterprise directory service (Oracle Internet Directory).
The directory_DN
string can take one of two forms:
The X.509 name at the enterprise directory service that identifies this user. It should be of the form CN=
username,other_attributes
, where other_attributes
is the rest of the user's distinguished name (DN) in the directory. This form creates a private global schema.
A null string (' ') indicating that the enterprise directory service will map authenticated global users to this database schema with the appropriate roles. This form is the same as specifying the GLOBALLY
keyword alone and creates a shared global schema.
The maximum length of directory_DN
is 1024 characters.
You can control the ability of an application server to connect as the specified user and to activate that user's roles using the ALTER
USER
statement.
Restriction on Creating Global Users
Oracle ASM does not support the creation of global users.
See Also:
Oracle Database Security Guide for more information on global users
DEFAULT COLLATION Clause
This clause lets you specify the default collation for the schema owned by the user. The default collation is assigned to tables, views, and materialized views that are subsequently created in the schema.
For collation_name
, specify a valid named collation or pseudo-collation.
If you omit this clause, then the default collation for the schema owned by the user is set to the USING_NLS_COMP
pseudo-collation.
You can override this clause and assign a different default collation to a particular table, materialized view, or view by specifying the DEFAULT
COLLATION
clause of the CREATE
or ALTER
statement for the table, materialized view, or view. You can also override the default collations of all schemas for the duration of a database session by setting the default collation for the session. See the DEFAULT_COLLATION clause of ALTER
SESSION
for more details.
You can specify the DEFAULT
COLLATION
clause only if the COMPATIBLE
initialization parameter is set to 12.2
or greater, and the MAX_STRING_SIZE
initialization parameter is set to EXTENDED
.
DEFAULT TABLESPACE Clause
Specify the default tablespace for objects that are created in the user's schema. If you omit this clause, then the user's objects are stored in the database default tablespace. If no default tablespace has been specified for the database, then the user's objects are stored in the SYSTEM
tablespace.
Restriction on Default Tablespaces
You cannot specify a locally managed temporary tablespace, including an undo tablespace, or a dictionary-managed temporary tablespace, as a user's default tablespace.
See Also:
CREATE TABLESPACE for more information on tablespaces in general and undo tablespaces in particular
Oracle Database Security Guide for more information on assigning default tablespaces to users
[LOCAL] TEMPORARY TABLESPACE Clause
Specify the tablespace or tablespace group for the user's temporary segments. If you omit this clause, then the user's temporary segments are stored in the database default temporary tablespace or, if none has been specified, in the SYSTEM
tablespace.
Specify tablespace
to indicate the user's temporary tablespace. Specify TEMPORARY
TABLESPACE
to indicate a shared temporary tablespace. Specify LOCAL
TEMPORARY
TABLESPACE
to indicate a local temporary tablespace. If you are connected to a CDB, then you can specify CDB$DEFAULT
to use the CDB-wide default temporary tablespace.
Specify tablespace_group_name
to indicate that the user can save temporary segments in any tablespace in the tablespace group specified by tablespace_group_name
. Local temporary tablespaces cannot be part of a tablespace group.
Restrictions on Temporary Tablespace
This clause is subject to the following restrictions:
The tablespace must be a temporary tablespace and must have a standard block size.
The tablespace cannot be an undo tablespace or a tablespace with automatic segment-space management.
See Also:
Oracle Database Administrator's Guide for information about tablespace groups and Oracle Database Security Guide for information on assigning temporary tablespaces to users
CREATE TABLESPACE for more information on undo tablespaces and segment management
QUOTA Clause
Use the QUOTA
clause to specify the maximum amount of space the user can allocate in the tablespace.
A CREATE
USER
statement can have multiple QUOTA
clauses for multiple tablespaces.
UNLIMITED
lets the user allocate space in the tablespace without bound.
The maximum amount of space that you can specify is 2 terabytes (TB). If you need more space, then specify UNLIMITED
.
Restriction on the QUOTA Clause
You cannot specify this clause for a temporary tablespace.
See Also:
size_clause for information on that clause and Oracle Database Security Guide for more information on assigning tablespace quotas
PROFILE Clause
Specify the profile you want to assign to the user. The profile limits the amount of database resources the user can use. If you omit this clause, then Oracle Database assigns the DEFAULT
profile to the user.
Note:
Oracle recommends that you use the Database Resource Manager rather SQL profiles to establish database resource limits. The Database Resource Manager offers a more flexible means of managing and tracking resource use. For more information on the Database Resource Manager, refer to Oracle Database Administrator's Guide.
See Also:
GRANT and CREATE PROFILE
PASSWORD EXPIRE Clause
Specify PASSWORD
EXPIRE
if you want the user's password to expire. This setting forces the user or the DBA to change the password before the user can log in to the database.
ACCOUNT Clause
Specify ACCOUNT
LOCK
to lock the user's account and disable access. Specify ACCOUNT
UNLOCK
to unlock the user's account and enable access to the account. The default is ACCOUNT
UNLOCK
.
ENABLE EDITIONS
This clause is not reversible. Specify ENABLE
EDITIONS
to allow the user to create multiple versions of editionable objects in this schema using editions. Editionable objects in schemas that are not editions-enabled cannot be editioned.
Restriction on Enabling Editions
You cannot enable editions for any schemas supplied by Oracle except for the sample schemas in the seed database.
CONTAINER Clause
The CONTAINER
clause applies when you are connected to a CDB. However, it is not necessary to specify the CONTAINER
clause because its default values are the only allowed values.
To create a common user, you must be connected to the root. You can optionally specify CONTAINER
=
ALL
, which is the default when you are connected to the root.
To create a local user, you must be connected to a PDB. You can optionally specify CONTAINER
=
CURRENT
, which is the default when you are connected to a PDB.
While creating a common user, any default tablespace, temporary tablespace, or profile specified using the following clauses must exist in all the containers belonging to the CDB:
DEFAULT
TABLESPACE
TEMPORARY
TABLESPACE
QUOTA
PROFILE
If these objects do not exist in all the containers, the CREATE
USER
statement fails.
Examples
All of the following examples use the example
tablespace, which exists in the seed database and is accessible to the sample schemas.
Creating a Database User: Example
If you create a new user with PASSWORD
EXPIRE
, then the user's password must be changed before the user attempts to log in to the database. You can create the user sidney
by issuing the following statement:
CREATE USER sidney IDENTIFIED BY out_standing1 DEFAULT TABLESPACE example QUOTA 10M ON example TEMPORARY TABLESPACE temp QUOTA 5M ON system PROFILE app_user PASSWORD EXPIRE;
The user sidney
has the following characteristics:
The password out_standing1
Default tablespace example
, with a quota of 10 megabytes
Temporary tablespace temp
Access to the tablespace SYSTEM
, with a quota of 5 megabytes
Limits on database resources defined by the profile app_user
(which was created in "Creating a Profile: Example")
An expired password, which must be changed before sidney
can log in to the database
Creating External Database Users: Examples
The following example creates an external user, who must be identified by an external source before accessing the database:
CREATE USER app_user1 IDENTIFIED EXTERNALLY DEFAULT TABLESPACE example QUOTA 5M ON example PROFILE app_user;
The user app_user1
has the following additional characteristics:
Default tablespace example
Default temporary tablespace example
5M of space on the tablespace example
and unlimited quota on the temporary tablespace of the database
Limits on database resources defined by the app_user
profile
To create another user accessible only by an operating system account, prefix the user name with the value of the initialization parameter OS_AUTHENT_PREFIX
. For example, if this value is "ops$
", then you can create the externally identified user external_user
with the following statement:
CREATE USER ops$external_user IDENTIFIED EXTERNALLY DEFAULT TABLESPACE example QUOTA 5M ON example PROFILE app_user;
Creating a Global Database User: Example
The following example creates a global user. When you create a global user, you can specify the X.509 name that identifies this user at the enterprise directory server:
CREATE USER global_user IDENTIFIED GLOBALLY AS 'CN=analyst, OU=division1, O=oracle, C=US' DEFAULT TABLESPACE example QUOTA 5M ON example;
Creating a Common User in a CDB
The following example creates a common user called c##comm_user
in a CDB. Before you run this CREATE USER
statement, ensure that the tablespaces example
and temp_tbs
exist in all of the containers in the CDB.
CREATE USER c##comm_user IDENTIFIED BY comm_pwd DEFAULT TABLESPACE example QUOTA 20M ON example TEMPORARY TABLESPACE temp_tbs;
The user comm_user
has the following additional characteristics:
The password comm_pwd
Default tablespace example
, with a quota of 20 megabytes
Temporary tablespace temp_tbs