11 Using the XML Pipeline Processor for Java

An explanation is given of how to use the Extensible Markup Language (XML) pipeline processor for Java.

Topics:

11.1 Introduction to the XML Pipeline Processor

Topics here include prerequisites, standards and specifications, multistage processing, and customized pipeline processing.

Topics:

11.1.1 Prerequisites for Using the XML Pipeline Processor for Java

Prerequisites for using the XML Pipeline processor are listed.

This chapter assumes that you are familiar with these topics:

11.1.2 Standards and Specifications for the XML Pipeline Processor for Java

The Oracle XML Pipeline processor is based on the World Wide Web Consortium (W3C) XML Pipeline Definition Language Version 1.0 Note. The W3C Note defines an XML vocabulary rather than an application programming interface (API).

You can find the Pipeline specification here:

http://www.w3.org/TR/xml-pipeline/

Pipeline Definition Language Standard for XDK for Java describes the differences between the W3C Note and the Oracle XML Developer's Kit (XDK) implementation of the Oracle XML Pipeline processor.

See Also:

Table 33-1

11.1.3 Multistage XML Processing

The Oracle XML Pipeline processor is built on the XML Pipeline Definition Language. The processor can take an input XML pipeline document and execute pipeline processes according to derived dependencies.

A pipeline document, which is written in XML, specifies the processes to be executed in a declarative manner. You can associate Java classes with processes by using the <processdef/> element in the pipeline document.

Use the Pipeline processor for multistage processing, which occurs when you process XML components sequentially or in parallel. The output of one stage of processing can become the input of another stage of processing. You can write a pipeline document that defines the inputs and outputs of the processes. Figure 11-1 shows a possible pipeline sequence.

Figure 11-1 Pipeline Processing

Description of Figure 11-1 follows
Description of "Figure 11-1 Pipeline Processing"

In addition to the XML Pipeline processor itself, XDK provides an API for processes that you can pipe together in a pipeline document. Table 11-2 summarizes the classes provided in the oracle.xml.pipeline.processes package.

The typical stages of processing XML in a pipeline are:

  1. Parse the input XML documents. The oracle.xml.pipeline.processes package includes DOMParserProcess for DOM parsing and SAXParserProcess for SAX parsing.

  2. Validate the input XML documents.

  3. Serialize or transform the input documents. The Pipeline processor does not enable you to connect the SAX parser to the Extensible Stylesheet Language Transformation (XSLT) processor, which requires a DOM.

In multistage processing, SAX is ideal for filtering and searching large XML documents. Use DOM to change or access XML content efficiently and dynamically.

See Also:

Processing XML in a Pipeline to learn how to write a pipeline document that provides the input for a pipeline application

11.1.4 Customized Pipeline Processes

Class oracle.xml.pipeline.controller.Process is the base class for all pipeline process definitions. The classes in package oracle.xml.pipeline.processes extend this base class. To create a customized pipeline process, you must create a class that extends class Process.

At the minimum, every custom process must override the do-nothing initialize() and execute() methods of the Process class. If the customized process accepts SAX events as input, then it should override the SAXContentHandler() method to return the appropriate ContentHandler that handles incoming SAX events. It should also override the SAXErrorHandler() method to return the appropriate ErrorHandler. Table 11-1 provides further descriptions of the preceding methods.

Table 11-1 Methods in Class oracle.xml.pipeline.controller.Process

Class Description

initialize()

Initializes the process before execution.

Invoke getInput() to fetch a specific input object associated with the process element and invoke supportType() to indicate the types of input supported. Analogously, invoke getOutput() and supportType() for output.

execute()

Executes the process.

Invoke getInParaValue(), getInput(), or getInputSource() to fetch the inputs to the process. If a custom process outputs SAX events, then it should invoke the getSAXContentHandler() and getSAXErrorHandler() methods in execute() to get the SAX handlers of these processes in the pipeline:

Invoke setOutputResult(), getOutputStream(), getOutputWriter() or setOutParam() to set the outputs or outparams generated by this process.

Invoke getErrorSource(), getErrorStream(), or getErrorDocument() to access the pipeline error element associated with this process element. If an exception occurs during execute(), invoke error() or info() to propagate it to the PipelineErrorHandler.

SAXContentHandler()

Returns the SAX ContentHandler.

If dependencies from other processes are not available, then return null. When these dependencies are available, the method is executed till the end.

SAXErrorHandler()

Returns the SAX ErrorHandler.

If you do not override this method, then the JAXB processor uses the default error handler implemented by this class to handle SAX errors.

See Also:

Oracle Database XML Java API Reference for information about package oracle.xml.pipeline.processes

11.2 Using the XML Pipeline Processor for Java: Overview

Topics here include the basic process, running the demo programs, and using the XML pipeline processor command-line utility.

Topics:

11.2.1 Using the XML Pipeline Processor for Java: Basic Process

The basic process of the XML Pipeline Processor for Java is described.

The XML Pipeline processor for Java is accessible through these packages:

  • oracle.xml.pipeline.controller, which provides an XML Pipeline controller that executes XML processes in a pipeline based on dependencies.

  • oracle.xml.pipeline.processes, which provides wrapper classes for XML processes that can be executed by the XML Pipeline controller. The oracle.xml.pipeline.processes package contains the classes that you can use to design a pipeline application framework. Each class extends the oracle.xml.pipeline.controller.Process class.

    Table 11-2 lists the components in the package. You can connect these components and processes through a combination of the XML Pipeline processor and a pipeline document.

Table 11-2 Classes in oracle.xml.pipeline.processes

Class Description

CompressReaderProcess

Receives compressed XML and outputs parsed XML.

CompressWriterProcess

Receives XML parsed with DOM or SAX and outputs compressed XML.

DOMParserProcess

Parses incoming XML and outputs a DOM tree.

SAXParserProcess

Parses incoming XML and outputs SAX events.

XPathProcess

Accepts a DOM as input, uses an XPath pattern to select one or more nodes from an XML Document or an XML DocumentFragment, and outputs a Document or DocumentFragment.

XSDSchemaBuilder

Parses an XML schema and outputs a schema object for validation. This process is built into the XML Pipeline processor and builds schema objects used for validating XML documents.

XSDValProcess

Validates against a local schema, analyzes the results, and reports errors if necessary.

XSLProcess

Accepts DOM as input, applies an XSL stylesheet, and outputs the result of the transformation.

XSLStylesheetProcess

Receives an XSL stylesheet as a stream or DOM and creates an XSLStylesheet object.

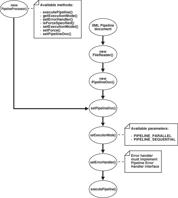
Figure 11-2 shows how to pass a pipeline document to a Java application that uses the XML Pipeline processor, configure the processor, and execute the pipeline.

Figure 11-2 Using the Pipeline Processor for Java

Description of Figure 11-2 follows
Description of "Figure 11-2 Using the Pipeline Processor for Java"

The basic steps are:

  1. Instantiate a pipeline document, which forms the input to the pipeline execution. Create the object by passing a FileReader to the constructor:
    PipelineDoc pipe;
    FileReader f;
    pipe = new PipelineDoc((Reader)f, false);
    
  2. Instantiate a pipeline processor. PipelineProcessor is the top-level class that executes the pipeline. Table 11-3 describes some available methods.

    Table 11-3 PipelineProcessor Methods

    Method Description

    executePipeline()

    Executes the pipeline based on the PipelineDoc set by invoking setPipelineDoc().

    getExecutionMode()

    Gets the type of execution mode: PIPELINE_SEQUENTIAL or PIPELINE_PARALLEL.

    setErrorHandler()

    Sets the error handler for the pipeline. This invocation is mandatory to execute the pipeline.

    setExecutionMode()

    Sets the execution mode. PIPELINE_PARALLEL is the default and specifies that the processes in the pipeline must execute in parallel. PIPELINE_SEQUENTIAL specifies that the processes in the pipeline must execute sequentially.

    setForce()

    Sets execution behavior. If TRUE, then the pipeline executes regardless of whether the target is up-to-date with the pipeline inputs.

    setPipelineDoc()

    Sets the PipelineDoc object for the pipeline.

    This statement instantiates the pipeline processor:

    proc = new PipelineProcessor();
    
  3. Set the processor to the pipeline document. For example:
    proc.setPipelineDoc(pipe);
    
  4. Set the execution mode for the processor and perform any other needed configuration. For example, set the mode by passing a constant to PipelineProcessor.setExecutionMode().

    This statement specifies sequential execution:

    proc.setExecutionMode(PipelineConstants.PIPELINE_SEQUENTIAL); 
    
  5. Instantiate an error handler. The error handler must implement the PipelineErrorHandler interface. For example:
    errHandler = new PipelineSampleErrHdlr(logname);
    
  6. Set the error handler for the processor by invoking setErrorHandler(). For example:
    proc.setErrorHandler(errHandler);
    
  7. Execute the pipeline. For example:
    proc.executePipeline();
    

    See Also:

11.2.2 Running the XML Pipeline Processor Demo Programs

Demo programs for the XML Pipeline processor are included in $ORACLE_HOME/xdk/demo/java/pipeline.

Table 11-4 describes the XML files and Java source files that you can use to test the utility.

Table 11-4 Pipeline Processor Sample Files

File Description

README

A text file that describes how to set up the Pipeline processor demos.

PipelineSample.java

A sample Pipeline processor application. The program takes pipedoc.xml as its first argument.

PipelineSampleErrHdlr.java

A sample program to create an error handler used by PipelineSample.

book.xml

A sample XML document that describes a series of books. This document is specified as an input by pipedoc.xml, pipedoc2.xml, and pipedocerr.xml.

book.xsl

An XSLT stylesheet that transforms the list of books in book.xml into an HTML table.

book_err.xsl

An XSLT stylesheet specified as an input by the pipedocerr.xml pipeline document. This stylesheet contains an intentional error.

id.xsl

An XSLT stylesheet specified as an input by the pipedoc3.xml pipeline document.

items.xsd

An XML schema document specified as an input by the pipedoc3.xml pipeline document.

pipedoc.xml

A pipeline document. This document specifies that process p1 must parse book.xml with DOM, process p2 must parse book.xsl and create a stylesheet object, and process p3 must apply the stylesheet to the DOM to generate myresult.html.

pipedoc2.xml

A pipeline document. This document specifies that process p1 must parse book.xml with SAX, process p2 must generate compressed XML compxml from the SAX events, and process p3 must regenerate the XML from the compressed stream as myresult2.html.

pipedoc3.xml

A pipeline document. This document specifies that a process p5 must parse po.xml with DOM, process p1 must select a single node from the DOM tree with an XPath expression, process p4 must parse items.xsd and generate a schema object, process p6 must validate the selected node against the schema, process p3 must parse id.xsl and generate a stylesheet object, and validated node to produce myresult3.html.

pipedocerr.xml

A pipeline document. This document specifies that process p1 must parse book.xml with DOM, process p2 must parse book_err.xsl and generate a stylesheet object if it encounters no errors and apply an inline stylesheet if it encounters errors, and process p3 must apply the stylesheet to the DOM to generate myresulterr.html. Because book_err.xsl contains an error, the program must write the text contents of the input XML to myresulterr.html.

po.xml

A sample XML document that describes a purchase order. This document is specified as an input by pipedoc3.xml.

Documentation for how to compile and run the sample programs is located in the README. The basic steps are:

  1. Change into the $ORACLE_HOME/xdk/demo/java/pipeline directory (UNIX) or %ORACLE_HOME%\xdk\demo\java\pipeline directory (Windows).
  2. Ensure that your environment variables are set as described in Setting Up the XDK for Java Environment.
  3. Run make (UNIX) or Make.bat (Windows) at the system prompt to generate class files for PipelineSample.java and PipelineSampleErrHdler.java and run the demo programs. The programs write output files to the log subdirectory.

    Alternatively, you can run the demo programs manually by using this syntax:

    java PipelineSample pipedoc pipelog [ seq | para ]
    

    The pipedoc option specifies which pipeline document to use. The pipelog option specifies the name of the pipeline log file, which is optional unless you specify seq or para, in which case a file name is required. If you do not specify a log file, then the program generates pipeline.log by default. The seq option processes threads sequentially; para processes in parallel. If you specify neither seq or para, then the default is parallel processing.

  4. View the files generated from the pipeline, which are all named with the initial string myresult, and the log files.

11.2.3 Using the XML Pipeline Processor Command-Line Utility

The command-line interface for the XML Pipeline processor is named orapipe. The Pipeline processor is packaged with Oracle Database. By default, the Oracle Universal Installer installs the utility on disk in $ORACLE_HOME/bin.

Before running the utility for the first time, ensure that your environment variables are set as described in Setting Up the XDK for Java Environment. Run orapipe at the operating system command line with this syntax:

orapipe options pipedoc

The pipedoc is the pipeline document, which is required. Table 11-5 describes the available options for the orapipe utility.

Table 11-5 orapipe Command-Line Options

Option Purpose

-help

Prints the help message

-log logfile

Writes errors and messages to the specified log file. The default is pipeline.log.

-noinfo

Does not log informational items. The default is on.

-nowarning

Does not log warnings. The default is on.

-validate

Validates the input pipedoc with the pipeline schema. Validation is turned off by default. If outparam feature is used, then validate fails with the current pipeline schema because this is an additional feature.

-version

Prints the release version.

-sequential

Executes the pipeline in sequential mode. The default is parallel.

-force

Executes pipeline even if target is up-to-date. By default no force is specified.

-attr name value

Sets the value of $name to the specified value. For example, if the attribute name is source and the value is book.xml, then you can pass this value to an element in the pipeline document: <input ... label="$source">.

11.3 Processing XML in a Pipeline

Topics here include creating a pipeline document, writing a pipeline processor application, and writing a pipeline error handler.

Topics:

11.3.1 Creating a Pipeline Document

To use the Oracle XML Pipeline processor, you must create an XML document according to the rules of the Pipeline Definition Language specified in the W3C Note. The W3C specification defines the XML processing components and the inputs and outputs for these processes.

The XML Pipeline processor includes support for these XDK components:

  • XML parser

  • XML compressor

  • XML Schema validator

  • XSLT processor

11.3.1.1 Example of a Pipeline Document

The XML Pipeline processor executes a sequence of XML processing according to the rules in the pipeline document and returns a result. The sample pipeline document that is included in the demo directory is presented.

Example 11-1 pipedoc.xml

<pipeline xmlns="http://www.w3.org/2002/02/xml-pipeline">
 
  <param name="target" select="myresult.html"/>
 
  <processdef name="domparser.p" 
   definition="oracle.xml.pipeline.processes.DOMParserProcess"/>
  <processdef name="xslstylesheet.p"  
   definition="oracle.xml.pipeline.processes.XSLStylesheetProcess"/>
  <processdef name="xslprocess.p" 
   definition="oracle.xml.pipeline.processes.XSLProcess"/>
 
   <process id="p2" type="xslstylesheet.p" ignore-errors="false">
     <input name="xsl" label="book.xsl"/>
     <outparam name="stylesheet" label="xslstyle"/>
   </process>
 
   <process id="p3" type="xslprocess.p" ignore-errors="false">
     <param name="stylesheet" label="xslstyle"/>
     <input name="document" label="xmldoc"/>
     <output name="result" label="myresult.html"/>
   </process>
 
  <process id="p1" type="domparser.p" ignore-errors="true">
     <input name="xmlsource" label="book.xml "/>
     <output name="dom" label="xmldoc"/>
     <param name="preserveWhitespace" select="true"></param>
     <error name="dom">
       <html xmlns="http://www/w3/org/1999/xhtml">
         <head>
            <title>DOMParser Failure!</title>
         </head>
         <body>
           <h1>Error parsing document</h1>
         </body>
       </html>
     </error>
  </process>
 
</pipeline>
11.3.1.1.1 Processes Specified in the Pipeline Document

The processes specified in the pipeline document are described.

In Example 11-1, three processes are called and associated with Java classes in the oracle.xml.pipeline.processes package. The pipeline document uses element processdef to make these associations:

  • domparser.p is associated with the DOMParserProcess class

  • xslstylesheet.p is associated with the XSLStylesheetProcess class

  • xslprocess.p is associated with the XSLProcess class

11.3.1.1.2 Processing Architecture Specified in the Pipeline Document

The basic design of and the processing architecture of the pipeline are described.

The PipelineSample program accepts the pipedoc.xml document shown in Example 11-1 as input along with XML documents book.xml and book.xsl. The basic design of the pipeline is:

  1. Parse the incoming book.xml document and generate a DOM tree. This task is performed by DOMParserProcess.
  2. Parse book.xsl as a stream and generate an XSLStylesheet object. This task is performed by XSLStylesheetProcess.
  3. Receive the DOM of book.xml as input, apply the stylesheet object, and write the result to myresult.html. This task is performed by XSLProcess.

Note these aspects of the processing architecture used in the pipeline document:

  • The target information set, http://example.org/myresult.html, is inferred from the default value of the target parameter and the xml:base setting.

  • The process p2 has an input of book.xsl and an output parameter with the label xslstyle, so it must run to produce the input for p3.

  • The p3 process depends on input parameter xslstyle and document xmldoc.

  • The p3 process has an output parameter with the label http://example.org/myresult.html, so it must run to produce the target.

  • The process p1 depends on input document book.xml and outputs xmldoc, so it must run to produce the input for p3.

In Example 11-1, more than one order of processing can satisfy all of the dependencies. Given the rules, the XML Pipeline processor must process p3 last but can process p1 and p2 in either order or process them in parallel.

11.3.2 Writing a Pipeline Processor Application

The PipelineSample.java source file shows a basic pipeline application.

You can use the application with any of the pipeline documents in Table 11-4 to parse and transform an input XML document.

The basic steps of the program are:

  1. Perform the initial setup. The program declares references of type FileReader (for the input XML file), PipelineDoc (for the input pipeline document), and PipelineProcessor (for the processor). The first argument is the pipeline document, which is required. If a second argument is received, then it is stored in the logname String. This code fragment shows this technique:
    public static void main(String[] args)
    {
      FileReader f;
      PipelineDoc pipe;
      PipelineProcessor proc;
     
      if (args.length < 1)
      {
        System.out.println("First argument needed, other arguments are ".
                           "optional:");
        System.out.println("pipedoc.xml <output_log> <'seq'>");
        return;
      }
      if (args.length > 1)
        logname = args[1];
      ...
    
  2. Create a FileReader object by passing the first command-line argument to the constructor as the file name. For example:
    f = new FileReader(args[0]);
    
  3. Create a PipelineDoc object by passing the reference to the FileReader object. This example casts the FileReader to a Reader and specifies no validation:
    pipe = new PipelineDoc((Reader)f, false);
    
  4. Instantiate an XML Pipeline processor. This statement instantiates the pipeline processor:
    proc = new PipelineProcessor();
    
  5. Set the processor to the pipeline document. For example:
    proc.setPipelineDoc(pipe);
    
  6. Set the execution mode for the processor and perform any other configuration. This code fragment uses a condition to determine the execution mode. If three or more arguments are passed to the program, then it sets the mode to sequential or parallel depending on which argument is passed. For example:
    String execMode = null;
    if (args.length > 2)
    {
       execMode = args[2];
       if(execMode.startsWith("seq"))
          proc.setExecutionMode(PipelineConstants.PIPELINE_SEQUENTIAL);
       else if (execMode.startsWith("para"))
          proc.setExecutionMode(PipelineConstants.PIPELINE_PARALLEL);
    }
    
  7. Instantiate an error handler. The error handler must implement the PipelineErrorHandler interface. The program uses the PipelineSampleErrHdler shown in PipelineSampleErrHdlr.java. This code fragment shows this technique:
    errHandler = new PipelineSampleErrHdlr(logname);
    
  8. Set the error handler for the processor by invoking setErrorHandler(). This statement shows this technique:
    proc.setErrorHandler(errHandler);
    
  9. Execute the pipeline. This statement shows this technique:
    proc.executePipeline();
    

    See Also:

    Oracle Database XML Java API Reference to learn about the oracle.xml.pipeline subpackages

11.3.3 Writing a Pipeline Error Handler

An application invoking the XML Pipeline processor must implement the PipelineErrorHandler interface to handle errors received from the processor. Set the error handler in the processor by invoking setErrorHandler(). When writing the error handler, you can choose to throw an exception for different types of errors.

The oracle.xml.pipeline.controller.PipelineErrorHandler interface declares the methods shown in Table 11-6, all of which return void.

Table 11-6 PipelineErrorHandler Methods

Method Description

error(java.lang.String msg, PipelineException e)

Handles PipelineException errors.

fatalError(java.lang.String msg, PipelineException e)

Handles fatal PipelineException errors.

warning(java.lang.String msg, PipelineException e)

Handles PipelineException warnings.

info(java.lang.String msg)

Prints optional, additional information about errors.

The first three methods in Table 11-6 receive a reference to an oracle.xml.pipeline.controller.PipelineException object. These methods of the PipelineException class are especially useful:

  • getExceptionType(), which gets the type of exception thrown

  • getProcessId(), which gets the process ID where the exception occurred

  • getMessage(), which returns the message string of this Throwable error

The PipelineSampleErrHdler.java source file implements a basic error handler for use with the PipelineSample program. The basic steps are:

  1. Implement a constructor. The constructor accepts the name of a log file and wraps it in a FileWriter object:
    PipelineSampleErrHdlr(String logFile) throws IOException
    {
      log = new PrintWriter(new FileWriter(logFile));
    }
    
  2. Implement the error() method. This implementation prints the process ID, exception type, and error message. It also increments a variable holding the error count. For example:
    public void error (String msg, PipelineException e) throws Exception
    {
      log.println("\nError in: " + e.getProcessId());
      log.println("Type: " + e.getExceptionType());
      log.println("Message: " +  e.getMessage());
      log.println("Error message: " + msg);
      log.flush();
      errCount++;
    }
    
  3. Implement the fatalError() method. This implementation follows the pattern of error(). For example:
    public void fatalError (String msg, PipelineException e) throws Exception
    {
      log.println("\nFatalError in: " + e.getProcessId());
      log.println("Type: " + e.getExceptionType());
      log.println("Message: " +  e.getMessage());
      log.println("Error message: " + msg);
      log.flush();
      errCount++;
    }
    
  4. Implement the warning() method. This implementation follows the basic pattern of error() except it increments the warnCount variable rather than the errCount variable. For example:
    public void warning (String msg, PipelineException e) throws Exception
    {
      log.println("\nWarning in: " + e.getProcessId());
      log.println("Message: " +  e.getMessage());
      log.println("Error message: " + msg);
      log.flush();
      warnCount++;
    }
    
  5. Implement the info() method. Unlike the preceding methods, this method does not receive a PipelineException reference as input. This implementation prints the String received by the method and increments the value of the warnCount variable:
    public void info (String msg)
    {
      log.println("\nInfo : " + msg);
      log.flush();
      warnCount++;   
    }
    
  6. Implement a method to close the PrintWriter. This code implements the method closeLog(), which prints the number of errors and warnings and invokes PrintWriter.close():
    public void closeLog()
    {
      log.println("\nTotal Errors: " + errCount + "\nTotal Warnings: " +
                   warnCount);
      log.flush();
      log.close();
    }
    

    See Also:

    Oracle Database XML Java API Reference to learn about the PipelineErrorHandler interface and the PipelineException class